Comparison of human umbilical cord blood with adult plasma revealed hundreds of metabolites whose abundances were age-dependent. Two different formulas, each a mix of a few metabolites, demonstrated anti-senescence properties in cell cultures and model organisms [1].
Young blood has benefits
Previous research has provided evidence that surgically connecting the circulatory systems of young and aged mice, known as parabiosis, in which older animals receive blood from young animals, can lead to reversal of age-associated deterioration in the older animal [2].
Going one step further (or rather, one step younger) is to investigate the properties of human umbilical cord blood and their anti-aging effects, something that has been done by the researchers who just published this study in Aging Cell.
The unique metabolites
Previous studies suggested that human umbilical cord blood has potential applications in anti-aging interventions [3, 4], with some studies showing that human umbilical cord plasma transfusion into aged mice improved their cognitive function [5]. However, no study has compared the metabolite composition of umbilical cord blood and adult blood. Those researchers filled that gap with an analysis of all the metabolites (metabolomics) in human umbilical cord blood, which they compared to adult plasma metabolites.
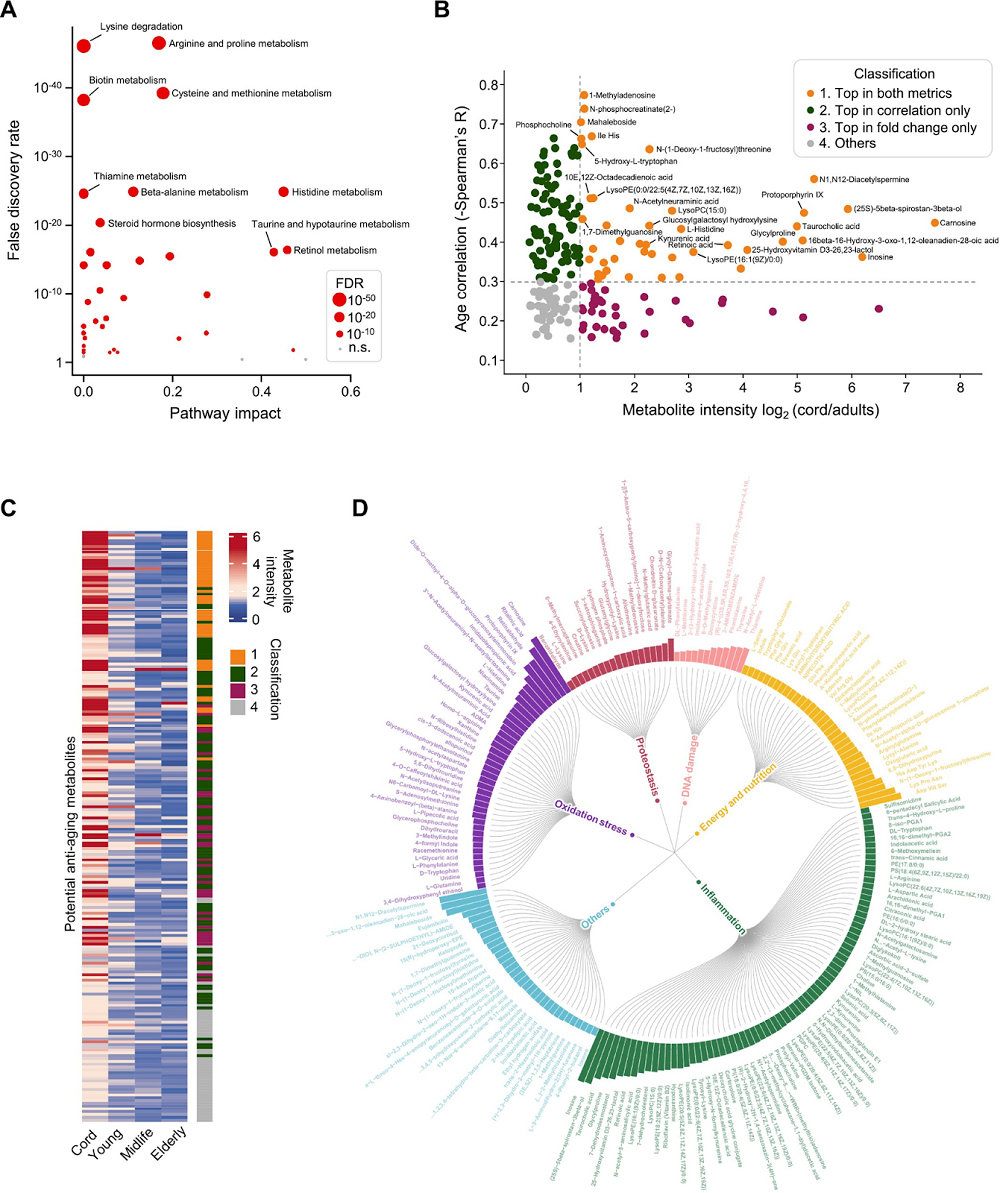
The researchers recruited 60 mother-offspring pairs with healthy pregnancies and 270 healthy adults, who were divided into groups based on age: young adults (18-25 years), middle-aged individuals (40-55 years), and elderly individuals (65-86 years), and they analyzed the metabolites in their blood. They identified 1092 compounds, with 662 showing significantly different abundances between cord plasma and adult samples.

Further analysis of the identified metabolites revealed 43 molecular pathways that differed between cord plasma and adult plasma, suggesting extensive metabolic changes. Ten of the most differing pathways showed an increase in metabolite abundance in cord plasma. Some of those pathways were linked to amino acid metabolism, biotin metabolism, and pantothenate and CoA biosynthesis, which have been previously shown to positively impact health through their antioxidant properties, promoting wound healing and immune modulation [6-8].
There were 56 metabolites that showed at least a fourfold difference between cord and adult plasma, with 42 of them being more abundant in the cord plasma. Some of those 42 metabolites were also previously reported to have anti-aging properties. One example is inosine, whose antioxidant and anti-inflammatory properties were linked to improvements in learning and memory in aged rats [9]. The 56 metabolites were grouped into nine distinct functional groups, with metabolites that increased or decreased in cord blood forming separate clusters.

Newborn plasma’s anti-aging potential
Previous research suggested that cord plasma metabolites might include some anti-aging properties. Given the apparent differences between cord and adult plasma metabolites, the researchers set out to identify such candidates. They searched for metabolites that were “characterized by significantly higher abundance in cord blood and a declining trend with age progression.” Their analysis yielded 211 potential candidates grouped into 34 distinct pathways, with the most notable related to amino acid metabolism. Some of those metabolites were previously reported to have anti-aging properties; however, many others have not been linked to aging, suggesting potential new approaches and research avenues.
Looking at broader cellular processes, the identified metabolites were grouped into six functional categories: inflammation, oxidative stress, energy and nutrition, proteostasis, DNA damage, and others. The five listed categories are well known to be implicated in aging processes.
To narrow down the list of 211 candidates based on their anti-aging potential, the authors ranked them based on two criteria: “(i) the fold change in abundance between cord and adult plasma, and (ii) the inverse correlation between their abundances and age.” Using those, they created a composite metric for antiaging potential. They identified 42 metabolites that ranked highest on both metrics, making them the most promising candidates. On the flip side, they noted 101 metabolites that had the potential to promote aging, as they were less abundant in cord blood than in adult blood and their levels increased with age.

Validating candidates
The researchers experimentally validated the anti-aging potential of a selected group of metabolites that they identified using cell culture experiments and the model organism C. elegans, a nematode frequently used in aging research. First, they focused on carnosine, taurocholic acid, inosine, L-histidine, and N-acetylneuraminic acid, the five metabolites that ranked highest in their analysis (increased levels in umbilical cord plasma and decline with aging), and they created a formula they refer to as Cord-Formula 1 (CF1).
They treated human embryonic lung fibroblasts with CF1 after first inducing senescence using two different approaches: etoposide treatment, which causes DNA damage, and hydrogen peroxide-induced, oxidative stress-associated senescence. CF1 treatment reduced senescence markers and suppressed the upregulation of senescence-related genes, including SASP genes.
Similar anti-aging effects were seen when the same experiments (induction of senescence in lung fibroblasts) were conducted, but this time the cells were treated with a different formula: Cord Formula 2 (CF2), made of five short peptides. Those short peptides were also identified during the analysis, and their levels were increased in umbilical cord plasma and decreased with age. However, the researchers note that “they have no prior reports of antiaging activity.“
Treating C. elegans with either CF1 or CF2 significantly extended the animals’ lifespan. It also led to reduced markers of aging, improved motor ability (which declines with age), and enhanced stress resistance. There was no negative impact on the animal’s body length or fertility, suggesting a lack of toxicity.

Developing future interventions
Those experiments, while they need to be confirmed in different systems and in humans, provide initial proof-of-concept that some metabolites from the umbilical cord plasma can indeed have anti-senescence and anti-aging activity. What’s more, since those are metabolites that naturally occur in plasma, there shouldn’t be concerns regarding their safety, which should make the development of potential interventions easier and faster.
The authors point out that while their analysis provided insightful new information, there is room for improvement. Metabolite levels have not yet been correlated with people’s broader health and aging profiles. Future studies could increase the number of participants with diverse aging trajectories, ranging from people with comorbidities to centenarians. These studies would allow researchers to assess “whether these metabolites are mere markers of aging or active modulators of healthy aging processes,” how they correlate with various health trajectories, and what kinds of interventions would be most beneficial to populations at different levels of health.
Literature
[1] Liu, J., Jiang, S., Shen, Y., Wang, R., Jin, Z., Cao, Y., Li, J., Liu, Y., Qi, Q., Guo, Y., Wang, Y., Xie, B., Li, J., Cao, A., Wang, Y., Yan, C., Han, Q., Zhu, Y., Peng, J., Dong, F., … Xia, Q. (2025). Human Umbilical Cord Plasma Metabolomics Uncover Potential Metabolites for Combating Aging. Aging cell, e70295. Advance online publication.
[2] Ma, S., Wang, S., Ye, Y., Ren, J., Chen, R., Li, W., Li, J., Zhao, L., Zhao, Q., Sun, G., Jing, Y., Zuo, Y., Xiong, M., Yang, Y., Wang, Q., Lei, J., Sun, S., Long, X., Song, M., Yu, S., … Liu, G. H. (2022). Heterochronic parabiosis induces stem cell revitalization and systemic rejuvenation across aged tissues. Cell stem cell, 29(6), 990–1005.e10.
[3] Mei, Q., Mou, H., Liu, X., & Xiang, W. (2021). Therapeutic Potential of HUMSCs in Female Reproductive Aging. Frontiers in cell and developmental biology, 9, 650003.
[4] Bae, S. H., Jo, A., Park, J. H., Lim, C. W., Choi, Y., Oh, J., Park, J. M., Kong, T., Weissleder, R., Lee, H., & Moon, J. (2019). Bioassay for monitoring the anti-aging effect of cord blood treatment. Theranostics, 9(1), 1–10.
[5] Castellano, J. M., Mosher, K. I., Abbey, R. J., McBride, A. A., James, M. L., Berdnik, D., Shen, J. C., Zou, B., Xie, X. S., Tingle, M., Hinkson, I. V., Angst, M. S., & Wyss-Coray, T. (2017). Human umbilical cord plasma proteins revitalize hippocampal function in aged mice. Nature, 544(7651), 488–492.
[6] Miallot, R., Millet, V., Galland, F., & Naquet, P. (2023). The vitamin B5/coenzyme A axis: A target for immunomodulation?. European journal of immunology, 53(10), e2350435.
[7] Cararo, J. H., Streck, E. L., Schuck, P. F., & Ferreira, G.daC. (2015). Carnosine and Related Peptides: Therapeutic Potential in Age-Related Disorders. Aging and disease, 6(5), 369–379.
[8] Solana-Manrique, C., Sanz, F. J., Martínez-Carrión, G., & Paricio, N. (2022). Antioxidant and Neuroprotective Effects of Carnosine: Therapeutic Implications in Neurodegenerative Diseases. Antioxidants (Basel, Switzerland), 11(5), 848.
[9] Srinivasan, S., Torres, A. G., & Ribas de Pouplana, L. (2021). Inosine in Biology and Disease. Genes, 12(4), 600.


